家乐福中国内地门店分布盘点2011版
2011.1.1~2011.12.31
据联商网统计:2011年新开门店30家,截至2011年12月31日家乐福中国内地门店总计203家(关闭门店为7家,关闭门店不包括在总门店数中)

家乐福在华门店城市分布
上海22家、江苏26家、浙江7家、安徽8家、北京18家、天津5家、河北9家、山西2家、山东5家、广东20家、福建8家、湖北8家、江西1家、湖南4家、河南4家、吉林2家、辽宁14家、黑龙江8家、新疆3家、贵州1家、云南8家、重庆6家、四川14家
2011年家乐福中国内地新开门店30家

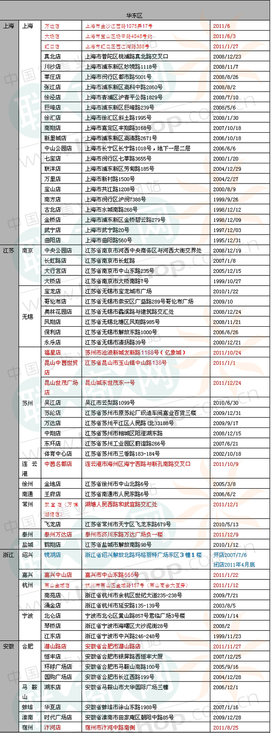
家乐福中国内地门店分布2011版(注:其中红色字体部分为2011年新开门店面家,蓝色字体为关闭门店共7家)





注:
家乐福超市在常州第二家店——武宜店在武进正式开业,这也是家乐福中国区第200家门店。
2011年11月1日家乐福太原朝阳店开业,是家乐福进驻山西的第一家门店
四川资阳家乐福将于2012年1月春节前开业
南昌青云谱店,是家乐福进驻江西省的首家门店
家乐福全球CEO表示明年将在无锡再开两家店
家乐福阿城店项目签约仪式在哈尔滨市香格里拉大饭店举行,家乐福作为第一家外资超市即将进驻阿城,预计2013年开业。明年还计划在黑龙江的肇东、平房、阿城或群力再新开三家分店
(联商网 刘仁巧 转载请务必注明出处!如有错误或遗漏之处,欢迎网友指正!)
2012-01-10 14:27被设为精华,积分加20,金币加4