密集动工、密集建设,近20个郫县商业综合体500多万平方米的总体量,远超以综合体密集著称的天府新城350万平方米的总体量。是发展的必需还是盲目上马的结果?郫县能否支撑这些高度同质化的“巨无霸”?
5月15日,欧尚超市签约在建的郫县五彩城项目,将打造规模近5万平方米的第四代购物中心。与五彩城同期开工的,还有百伦商业广场等多个商业综合体。据成都报道记者不完全统计,郫县有近20个商业综合体处于在建和待建中,商业地产总体量高达500多万平方米,远多于以综合体密集著称的天府新城350万平方米的总体量。
密集签约、密集动工、密集建设,成为郫县商业综合体的真实写照。从犀浦镇、红光镇到郫筒镇,如此大体量、高密集的商业综合体抢滩郫县,是郫县发展的必需还是盲目上马的结果?对于郫县来说,是否有足够的消费力支撑如此巨量的商业综合体?

都是“巨无霸”
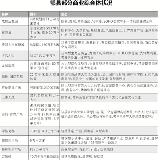
5月24日,成都报道记者前往郫县,对商业综合体项目进行实地统计。在近20个商业综合体中,龙湖时代天街以超过180万平方米的总体量,毋庸置疑地成为郫县区域内最大的商业综合体;郫县与印尼力宝集团共同投资200亿元人民币,合作打造的“成都力宝东盟城”以150万平方米体量紧随其后,除了配套的住宅外,涵盖了商业、东盟商品展销馆、亚洲美食街、酒店等多种规划业态。
在170万平方米的五彩城项目中,商业体量占据30万平方米,规划有购物中心、大型卖场、影城、风情商业街、顶级商务公寓等丰富的业态;绿地国际花都商业体量为22万平方米,规划有国际性品牌大卖场、国际化影城、高档写字楼、社区风情商业街等商业及商务设施;百伦商业广场则以大型流行百货为主力卖场,高端商务中心内包括金融结算服务、会展、商务办公、休闲购物广场等业态;成都后花园4期规划有11万平方米商业体量,将建设以购物、影院、商务酒店、写字楼、SOHO公寓等于一体的商业综合体。
此外,还有郫县金融中心、龙城国际·首街上锦颐园商业部分等多个商业综合体项目,总量近20个达500多万平方米,大项目、大体量也成为当下郫县商业地产开发的显著特点。
透支十年消费力
第六次人口普查数据显示,截止2010年底,郫县常住人口为756047人、208014户。全县常住人口中,15-64岁人口占82.83%,这62万多人也是商业消费的主要人群。
近年来,郫县的产业推进十分迅速。相关数据显示,作为劳动密集型企业代表,富士康将在5年以内为郫县增加35万以上的人口。至2020年,高新西区和成都现代工业港的规模将达到70平方公里,将形成近50万人规模的产业中心。此外,郫县区域内有21所高校、总计约30万人也是巨大的消费力量。综合现有数据来看,郫县在十年后将达到190万人左右。
由于中国的社会经济和商业发展尚未成熟,居民消费水平较低,对于商业面积的需求也相对较少,城市发展程度不同,对商业面积的需求也不一样。人均占有商业面积的国际参考标准为1.2平方米,据此测算,国内合理的人均商业面积一线城市约1平方米,二线城市0.75平方米,三线城市0.5平方米。如果郫县按照人均商业面积1—1.2平方米的一线标准来测算,可承受的最大商业总体量约190万—228万平方米,当前的总体量和未来十年总人口之比已经达到了2.6:1,如果按15-64岁主力消费人群的年龄阶段进行细化,这一比值还将进一步扩大。
仅从数据来看,郫县商业综合体的发展已远远超出了当地人口可承受的范围。或者说,郫县的商业综合体已透支了未来十年甚至更多的消费能力。
同质化通病
尽管郫县的商业综合体众多、体量巨大,但产品、业态的同质化问题比较严重。如果面临市场洗牌,如何合理布局、实现错位竞争,在差异化中求得更大发展?
“目前在成都甚至全国大多数商业综合体都是地产主导型开发模式,再依托主力店带动整个商业街区。”四川省商业地产联盟秘书长冉立春告诉成都报道记者,“主力店模式要实现差异化很难,这无形中也成为同质化的根源。欧美国家通常采用店中店模式,让项目成为品牌,淡化品牌专业店的影响力。比如城南的凯丹广场,项目内又有数个商家组成,消费者记住的是凯丹广场而不是某个具体品牌的商家。”
成都盛略营销副总经理王长旭也对此表示担忧,“目前郫县的一些商业综合体项目对自己的商业意识并不清晰。”王长旭表示,这么多综合体怎么定位?物业结构怎么配比?有哪些具影响力产品等都是未知数。这些项目多以销售为主,持有的很少,这会对项目后期的运营埋下隐患。还有招商问题,即使引来了商家,和其它项目一比较就能发现,80—90%品牌是重叠的,如此一来如何做出项目的亮点和特色?届时突围同质化竞争将非常激烈。
必然过剩
“成都的商业环境良好,但三环外新规划的不少大型商业综合体与市区明显脱节,且总体开发量很大,前期招商已经很成问题。”从事商业地产财务投资的阳光厚土基金有关负责人对成都报道记者如此表示。
据中国商业地产联盟近期发布的《2010-2011中国商业地产发展报告》显示,2011年全国商业地产开发投资总额接近1万亿元,部分二线城市的商业地产开发量更是创下2007年以来的新高,众多地方政府均期待这些项目在产业转移过程中扮演重要角色,然而这种商业地产市场的“强劲”表现在未来很可能形成高空置率。
“住宅受限,开发商转战商业项目,的确会造成供应量过大。集中上马之后,企业的开发、运营能力、融资困境等问题都会显现。”四川省社科院房地产研究中心主任、研究员蒋华东坦言,现有的商业综合体提供的服务、产品有同质化的倾向,在市场饱和的情况下,差异化需求又得不到满足,怎么可能不过剩?2012年的主要任务,将是“去除库存化”。
中成房业第三事业部总经理沈文星也认为,包括郫县在内的成都商业地产市场仍是目前房地产市场的热点,但各地的新增供应和去化不成比例,存量逐渐增多,在后续很长的时间段内,去化都将是难点所在,一些企业盲目投身商业地产的不良后果可能将在2-3年后体现出来。
(来源:成都报道 文/郝淑霞 图/王相杰)